Table of Contents
The main objective of the
project is to create a Dental Clinic system that allows users to
keep track of all daily business . The patient’s records and appointments are
displayed and the
user
can add appointments or change them or can edit the records
for the patient, the user can also keep track of the payments. The Administrator will have
additional functionalities when compared to the common
user.
1.
Creating an
in-house information system.
2.
On the Doctor
level, this project will serve doctors as a guide for the appointments and
patients that they are working with, also providing the bills of the patients
and the payments made.
3.
On the
secretary level, this project will help the secretary keep track of the
patients, appointments, payments and bills.
4.
On the
administrator level, this project will help the admin keep track of the whole
clinic and its events.
A dental clinic
system can be very helpful since the technology needed is surrounding us, not
to forget that managing a dental clinic can be hard these days since:
·
In our days
it’s hard and time consuming for a dentist to search all of his records to find
a patient of his patients and see what he did for him.
·
Keeping the
records on papers can be hard.
·
There are always
a lot of records lost on paper.
·
The
calculation of the bills is hard work and time consuming
The parties that
will benefit from the system are:
·
The patients
that are going to dentist
·
Doctors that
can work easier with the system
·
Clinics that
have many doctors
·
Clinics that
have many patients
The plan of the
system is made to do:
·
Make the
dental clinic or dentists work easier since we have improved technology
nowadays.
·
Easier to
find patients and their records.
·
Saving money
and time.
·
Making it
easier to search the dental clinic for a specific patient.
·
Doctor can
keep track of daily business
·
Keeping the
patient’s records
·
This system
will be completed in six weeks.
·
This system
should be collaborative with the windows 7, 8 and 10 computers
The new system must conform to the following information
technology architecture standards:
·
The program will be written by C# language.
·
Visual studio, Devexpress, and SQL server will be used
· This system
will work on windows 7 or later.
The following directory folder will be used to save the
project as its being processed till the end:
C:\Users\Lenovo\Desktop\Isd
C:\Users\HP\Desktop\Isd
Also saved on an external hard drive and a usb
Continues backup will be performed on weekly bases.
A documentary will be made as the project will be updated.
Name: Ali Hussein Farhat signature: .
Name: Ali Shawki Kabbout signature: .
|
M A N A G E R |
Use case |
Description |
ID |
|
Login |
Allows the user login to his account |
UC1 |
|
|
View appointment |
Allows the user to view the patients appointments |
UC2 |
|
|
View patient bill |
Allows the user to view the patients bill |
UC9 |
|
|
Update patient bill |
Allows the user to make changes in the patients bill |
UC10 |
|
|
Payment report |
Allows the user to view reports about the payments status |
UC11 |
|
|
View patient profile |
Allows the user to view the patients info |
UC6 |
|
|
Add patient |
Allows the user to make a new profile for a new patient |
UC7 |
|
|
Update patient |
Allows the user to make changes to patient profile |
UC8 |
|
|
View treatment |
Allows the user to add new appointments for the patients |
UC12 |
|
|
Add treatment |
Allows the user to add new treatment |
UC13 |
|
|
Update treatment |
Allows the user to make changes to an old treatment |
UC14 |
|
|
View users |
Allows the manager to view users profile |
UC15 |
|
|
Add user |
Allows the manager to add new user (doctor, secretary, or manager) |
UC16 |
|
|
Update users |
Allows the manager to make changes to the users profile |
UC17 |
|
|
View products |
Allows the user to view the products in the clinic |
UC18 |
|
|
Add products |
Allows the user to add products that the clinic needs |
UC19 |
|
|
Update products |
Allows the user to update products that the clinic needs |
UC20 |
|
|
Search for patient |
Allows the user Search for a patient by name |
UC21 |
|
|
Logout
|
Allows the user to log out of the system |
UC22 |
|
D O C T O R |
Login |
Allows the user login to his account |
UC1 |
|
View appointment |
Allows the user to view the patients appointments |
UC2 |
|
|
View patient profile |
Allows the user to view the patients info |
UC6 |
|
|
View patient bill |
Allows the user to view the patients bill |
UC9 |
|
|
Update patient bill |
Allows the user to make changes in the patients bill |
UC10 |
|
|
Payment report |
Allows the user to view reports about the payments status |
UC11 |
|
|
View treatment |
Allows the user to view the treatments that where done to the patient |
UC12 |
|
|
Add treatment |
Allows the user to add new treatment |
UC13 |
|
|
Update treatment |
Allows the user to make changes to an old treatment |
UC14 |
|
|
Search for patient |
Allows the user Search for a patient by name |
UC21 |
|
|
Logout |
Allows the user to log out of the system |
UC22 |
|
S E C E R T A R y |
Login |
Allows the user to login to the system |
UC1 |
|
View patients profile |
Allows the user to view patients |
UC6 |
|
|
Add patient |
Allows the user to add a patient |
UC7 |
|
|
Update patients |
Allows the user to make changes in the patients profile |
UC8 |
|
|
View appointments |
Allows the user to view the patients found on the system |
UC2 |
|
|
Add appointments |
Allows the user to add new appointments for the patients |
UC3 |
|
|
Delete appointment |
Allows the user to delete or remove a patients appointments |
UC4 |
|
|
Update appointment |
Allows the user to make changes in the patients appointments |
UC5 |
|
|
View products |
Allows the user to view the products in the clinic |
UC18 |
|
|
Add products |
Allows the user to add products that the clinic needs |
UC19 |
|
|
Update products |
Allows the user to update products that the clinic needs |
UC20 |
|
|
View patient bill |
Allows the user to view the patients bill |
UC9 |
|
|
Update patient bill |
Allows the user to make changes in the patients bill |
UC10 |
|
|
Payment report |
Allows the user to view reports about the payments status |
UC11 |
|
|
Search |
Allows the user Search for a patient by name |
UC21 |
|
|
Logout |
Allows the user to log out from the system |
UC22 |




|
Use case name : |
Login |
|
|
Use case ID: |
UC1 |
|
|
Priority : |
High |
|
|
Actor: |
Manager |
|
|
Other actors: |
Doctor/secretary |
|
|
Description: |
Allows the user to access his account in the system. |
|
|
Precondition: |
The user must have an account in the system before login. |
|
|
Trigger: |
The use case is triggers when the user launches the program. |
|
|
Events: |
Actions of Actors : |
Response from the system : |
|
Step 1:
the user choses the account type. Step 2:
the admin enters his username. Step 3: The admin enters his password. |
Step 4:
The system checks if the user name is valid. Step 5:
The system checks if the user password is valid. Step 6: The system then responds by taking the user to his account page. |
|
|
Alternate courses : |
Step 4:
the user name entered is not valid by the system, the system takes user to
step1 and displays (please enter a valid user name). Step 5: the user password entered is not valid with the user name, the system takes user to step1 and displays (The password is incorrect). |
|
|
Conclusion: |
The login use case (UC1) ends when the user enters his account page. |
|
|
Post condition: |
Opens the users account. |
|
|
Use case name: |
View appointment |
|
|
Use case ID : |
UC2 |
|
|
Priority : |
High |
|
|
Actor: |
Manager |
|
|
Other actors: |
Doctor \secretary |
|
|
Description: |
View appointment allows the user to see the appointments of the patients |
|
|
Precondition: |
Login |
|
|
Trigger: |
This use case is triggered by pressing the view appointments button on the page |
|
|
Events: |
Actions of Actors : |
Response from the system : |
|
Step 1: the user chooses a date from the calendar found on the page. |
Step 2: The system displays the patient’s appointments about the chosen date. |
|
|
Alternate courses : |
None |
|
|
Conclusion: |
The view appointments use case ends when the user can see appointments and its information |
|
|
Post condition: |
none |
|

|
Use case name: |
Add appointment |
|
|
Use case ID : |
UC 3 |
|
|
Priority : |
High |
|
|
Actor: |
Secretary |
|
|
Other actors: |
None. |
|
|
Description: |
Add appointment allows the user to add a new appointment to the system. |
|
|
Precondition: |
Login |
|
|
Trigger: |
This use case is triggered by pressing the add appointment button on the page |
|
|
Events: |
Actions of Actors : |
Response from the system : |
|
Step 1: The
user chooses the doctor. Step 2: The
user chooses the patient. Step 3: The
user chooses the date. Step 5: The
user chooses the time. |
Step 4: The
system checks that the chosen date is available. Step 6: The
system checks that the chosen time is available. Step 6: The system adds the appointment details to database. |
|
|
Alternate courses : |
Step 4: The
chosen date is not available, takes the user to step one and asks the user to
choose a valid date. Step 6: The chosen time is not available, takes the user to step one and asks the user to choose a valid time. |
|
|
Conclusion: |
The add appointment use case ends when the user adds an appointment. |
|
|
Post condition: |
None. |
|

|
Use case name: |
Update appointment |
|
|
Use case ID : |
UC 5 |
|
|
Priority : |
High |
|
|
Actor: |
Secretary |
|
|
Other actors: |
None |
|
|
Description: |
Update appointment allows the user to update an appointment to the system. |
|
|
Precondition: |
Login |
|
|
Trigger: |
This use case is triggered by pressing the update appointment button on the page |
|
|
Events: |
Actions of Actors : |
Response from the system : |
|
Step 1: the
user chooses an appointment. Step 3:
the user edits the appointments information |
Step 2:
The system displays the appointments information. Step 4:
The system checks if the date and time are available. Step 5: The system updates the appointment |
|
|
Alternate courses : |
Step 4: the date or time chosen is taken, the system takes user to step1 and displays (The time conflict). |
|
|
Conclusion: |
The update appointment use case ends when the manager successfully updates the appointment. |
|
|
Post condition: |
System displays the appointment has been updated. |
|

|
Use case name: |
View bill |
|
|
Use case ID : |
UC9 |
|
|
Priority : |
High |
|
|
Actor: |
Manager |
|
|
Other actors: |
Doctor/secretary |
|
|
Description: |
View bill allows the user to see the bill of a patient. |
|
|
Precondition: |
Login |
|
|
Trigger: |
This use case is triggered by pressing the view bill button on the page. |
|
|
Events: |
Actions of Actors : |
Response from the system : |
|
Step 1: the user choses the patient from the patients found on the page. |
Step 2: The system displays the information about the bill of the patient chosen. |
|
|
Alternate courses : |
None |
|
|
Conclusion: |
The view bill use case ends when the user can see the bill of the patient. |
|
|
Post condition: |
none |
|
|
Use case name: |
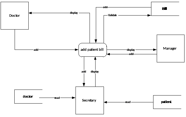
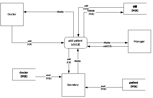
Update bill |
|
|
Use case ID : |
UC10 |
|
|
Priority : |
High |
|
|
Actor: |
Manager |
|
|
Other actors: |
Doctor\secretary |
|
|
Description: |
Update bill allows the user to change the bill of the patient |
|
|
Precondition: |
Login |
|
|
Trigger: |
This use case is triggered by pressing the update bill button on the page |
|
|
Events: |
Actions of Actors : |
Response from the system : |
|
Step 1: the
user chooses a patient. Step 2: the user changes the patient’s bill. |
Step 3: The
system checks that the amount is not increased. Step 4: The system updates the information of the bill. |
|
|
Alternate courses : |
Step 3: the systems displays that the amount has increased, takes the user to step 2 and asks the user to put a valid amount. |
|
|
Conclusion: |
The update bill use case ends when the patients bill has been changed |
|
|
Post condition: |
The system displays that the bill has been updated. |
|

|
Use case name: |
View visit |
|
|
Use case ID : |
UC12 |
|
|
Priority : |
High |
|
|
Actor: |
Manager |
|
|
Other actors: |
Doctor |
|
|
Description: |
View treatment allows the user view the treatments made to specific patient |
|
|
Precondition: |
Login |
|
|
Trigger: |
This use case is triggered by pressing the view treatment button on the page |
|
|
Events: |
Actions of Actors : |
Response from the system : |
|
Step 1: the user chooses a patient. |
Step 2: The system displays the information of the treatment. |
|
|
Alternate courses : |
None |
|
|
Conclusion: |
The view treatment use case ends when the user can view the treatments. |
|
|
Post condition: |
None. |
|

|
Use case name: |
Add visit |
|
|
Use case ID : |
UC13 |
|
|
Priority : |
High |
|
|
Actor: |
Manager |
|
|
Other actors: |
Doctor |
|
|
Description: |
Add treatment allows the user add new treatments made to specific patient |
|
|
Precondition: |
Login |
|
|
Trigger: |
This use case is triggered by pressing the add treatment button on the page |
|
|
Events: |
Actions of Actors : |
Response from the system : |
|
Step 1: the
user chooses a patient. Step 2: the user add a treatment that was done to the patient. |
Step 3: The system updates the treatment in the database. |
|
|
Alternate courses : |
None |
|
|
Conclusion: |
The add treatment use case ends when the user successfully add a treatments. |
|
|
Post condition: |
System displays the treatment has been add. |
|

|
Use case name: |
Update visit |
|
|
Use case ID : |
UC14 |
|
|
Priority : |
High |
|
|
Actor: |
Manager |
|
|
Other actors: |
Doctor |
|
|
Description: |
Update treatment allows the user update the treatments made to specific patient |
|
|
Precondition: |
Login |
|
|
Trigger: |
This use case is triggered by pressing the update treatment button on the page |
|
|
Events: |
Actions of Actors : |
Response from the system : |
|
Step 1: the
user chooses a patient. Step 2: the user updates the treatment that was done to the patient. |
Step 3: The system updates the treatment in the database. |
|
|
Alternate courses : |
None |
|
|
Conclusion: |
The update treatment use case ends when the user successfully updates a treatment. |
|
|
Post condition: |
System displays the treatment has been updated. |
|

|
Use case name: |
View users |
|
|
Use case ID : |
UC13 |
|
|
Priority : |
High |
|
|
Actor: |
Manager |
|
|
Other actors: |
None. |
|
|
Description: |
View users allows the user view the users on the system. |
|
|
Precondition: |
Login |
|
|
Trigger: |
This use case is triggered by pressing the view users button on the page |
|
|
Events: |
Actions of Actors : |
Response from the system : |
|
|
Step 1: The system displays the users on the system (managers, doctors, secretaries) |
|
|
Alternate courses : |
None |
|
|
Conclusion: |
The view users use case ends when the user can view the users. |
|
|
Post condition: |
None. |
|

|
Use case name: |
Add users |
|
|
Use case ID : |
UC15 |
|
|
Priority : |
High |
|
|
Actor: |
Manager |
|
|
Other actors: |
None |
|
|
Description: |
Add users allows the user to add new users to the system. |
|
|
Precondition: |
Login |
|
|
Trigger: |
This use case is triggered by pressing the add users button on the page |
|
|
Events: |
Actions of Actors : |
Response from the system : |
|
Step 1: the
admin fills the user’s information. Step 5: the manager enters his password |
Step 2:
The system checks if the name is valid. Step 3:
The system checks if the user password is valid. Step 4:
The system asks the manager to enter his password for conformation Step 6:
The system checks if the manager’s password is valid. Step 7: The system adds the account of the user. |
|
|
Alternate courses : |
Step 2:
the name entered is not valid by the system, the system takes user to step1
and displays (please enter a valid name). Step 3:
the user password entered is not valid with the user name, the system takes
user to step1 and displays (enter a valid password). Step 6: the manager’s password entered is not valid with the user name, the system takes user to step1 and displays (The password is incorrect). |
|
|
Conclusion: |
The add user use case ends when the manager successfully adds a user. |
|
|
Post condition: |
System displays the user has been add. |
|

|
Use case name: |
Update users |
|
|
Use case ID : |
UC11 |
|
|
Priority : |
High |
|
|
Actor: |
Manager |
|
|
Other actors: |
None |
|
|
Description: |
Update users allows the user update a specific user |
|
|
Precondition: |
Login |
|
|
Trigger: |
This use case is triggered by pressing the update user button on the page |
|
|
Events: |
Actions of Actors : |
Response from the system : |
|
Step 1: the
manager chooses a user Step 3: the
manager makes changes in the user’s information. Step 7: the manager enters his password. |
Step 2: The
system displays the chosen user’s information. Step 4:
The system checks if the name is valid. Step 5:
The system checks if the user password is valid. Step 6:
The system asks the manager to enter his password for conformation Step 8:
The system checks if the manager’s password is valid. Step 9: The system updates the account of the user. |
|
|
Alternate courses : |
Step 4:
the name entered is not valid by the system, the system takes user to step1
and displays (please enter a valid name). Step 5:
the user password entered is not valid with the user name, the system takes
user to step1 and displays (enter a valid password). Step 8: the manager’s password entered is not valid with the user name, the system takes user to step1 and displays (The password is incorrect). |
|
|
Conclusion: |
The update user use case ends when the manager successfully updates a user. |
|
|
Post condition: |
System displays the user has been updated. |
|

|
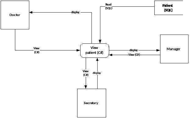
Use case name: |
View patient profile |
|
|
Use case ID : |
UC6 |
|
|
Priority : |
High |
|
|
Actor: |
Manager |
|
|
Other actors: |
Doctor/Secretary |
|
|
Description: |
View patients allows the user view the patients profile |
|
|
Precondition: |
Login |
|
|
Trigger: |
This use case is triggered by pressing the view patient button on the page |
|
|
Events: |
Actions of Actors : |
Response from the system : |
|
Step 2: The user choses a patient |
Step 1: The
system displays the patients. Step 3: The system displays the chosen patient’s profile. |
|
|
Alternate courses : |
None |
|
|
Conclusion: |
The view patient use case ends when the user can view the patient’s profile. |
|
|
Post condition: |
None. |
|

|
Use case name: |
Add patient |
|
|
Use case ID : |
UC7 |
|
|
Priority : |
High |
|
|
Actor: |
Manager |
|
|
Other actors: |
Secretary |
|
|
Description: |
Add patient allows the user to add new patients to the system. |
|
|
Precondition: |
Login |
|
|
Trigger: |
This use case is triggered by pressing the add patient button on the page |
|
|
Events: |
Actions of Actors : |
Response from the system : |
|
Step 1: the admin fills the patient’s information. |
Step 2: The system adds the patients account to the system |
|
|
Alternate courses : |
None. |
|
|
Conclusion: |
The add patient use case ends when the user successfully adds a patient. |
|
|
Post condition: |
System displays the patient has been added. |
|

|
Use case name: |
Update patient |
|
|
Use case ID : |
UC8 |
|
|
Priority : |
High |
|
|
Actor: |
Manager |
|
|
Other actors: |
Secretary |
|
|
Description: |
Update patient allows the user to update a specific patient’s profile |
|
|
Precondition: |
Login |
|
|
Trigger: |
This use case is triggered by pressing the update patient button on the page |
|
|
Events: |
Actions of Actors : |
Response from the system : |
|
Step 1: the
user chooses a patient Step 3: the
user makes changes in the user’s information. |
Step 2: The
system displays the chosen user’s information. Step 4: The system updates the account of the user. |
|
|
Alternate courses : |
None. |
|
|
Conclusion: |
The update patient use case ends when the user successfully updates a patients profile. |
|
|
Post condition: |
System displays the patient has been updated. |
|

|
Use case name: |
View product |
|
|
Use case ID : |
UC18 |
|
|
Priority : |
High |
|
|
Actor: |
Manager |
|
|
Other actors: |
Secretary |
|
|
Description: |
View product allows the user view the products that are found |
|
|
Precondition: |
Login |
|
|
Trigger: |
This use case is triggered by pressing the view product button on the page |
|
|
Events: |
Actions of Actors : |
Response from the system : |
|
|
Step 1: The system displays the products that are found. |
|
|
Alternate courses : |
None |
|
|
Conclusion: |
The view product use case ends when the user can view the products. |
|
|
Post condition: |
None. |
|
|
Use case name: |
Add product |
|
|
Use case ID : |
UC19 |
|
|
Priority : |
High |
|
|
Actor: |
Manager |
|
|
Other actors: |
Secretary |
|
|
Description: |
Add product allows the user to add new products information to the system. |
|
|
Precondition: |
Login |
|
|
Trigger: |
This use case is triggered by pressing the add product button on the page |
|
|
Events: |
Actions of Actors : |
Response from the system : |
|
Step 1: the admin fills the products information. |
Step 2: The system adds the products to the system |
|
|
Alternate courses : |
None. |
|
|
Conclusion: |
The add product use case ends when the user successfully adds products information. |
|
|
Post condition: |
System displays the product has been added. |
|
|
Use case name: |
Update products |
|
|
Use case ID : |
UC20 |
|
|
Priority : |
High |
|
|
Actor: |
Manager |
|
|
Other actors: |
Secretary |
|
|
Description: |
Update products allows the user to update a specific products information. |
|
|
Precondition: |
Login |
|
|
Trigger: |
This use case is triggered by pressing the update product button on the page |
|
|
Events: |
Actions of Actors : |
Response from the system : |
|
Step 1: the
user chooses a product Step 3: the user makes changes in the product’s information. |
Step 2: The
system displays the chosen product’s information. Step 4: The system updates the product. |
|
|
Alternate courses : |
None. |
|
|
Conclusion: |
The update product use case ends when the user successfully updates a product’s information. |
|
|
Post condition: |
System displays the product has been updated. |
|
|
Use case name: |
Search for patient |
|
|
Use case ID : |
UC21 |
|
|
Priority : |
High |
|
|
Actor: |
Manager |
|
|
Other actors: |
Doctor/secretary |
|
|
Description: |
Search allows the user to find a patient on the system. |
|
|
Precondition: |
Login |
|
|
Trigger: |
This use case is triggered by pressing the search button on the page |
|
|
Events: |
Actions of Actors : |
Response from the system : |
|
Step 1: The user enters the name of patient or phone number. |
Step 4: The system displays all the patient with similar name or phone number |
|
|
Alternate courses : |
|
|
|
Conclusion: |
The search use case ends when the user can view his search. |
|
|
Post condition: |
None. |
|

|
Use case name : |
Logout |
|
|
Use case ID: |
UC22 |
|
|
Priority : |
High |
|
|
Actor: |
Manager |
|
|
Other actors: |
Doctor/secretary |
|
|
Description: |
Allows the user to exit from his account. |
|
|
Precondition: |
The user must login before logout. |
|
|
Trigger: |
The use case is triggers when the user presses the logout button on the page. |
|
|
Events: |
Actions of Actors : |
Response from the system : |
|
|
Step 4: The system exits from the users account. |
|
|
Alternate courses : |
None. |
|
|
Conclusion: |
The logout use case ends when the user exits his account. |
|
|
Post condition: |
Opens login page. |
|


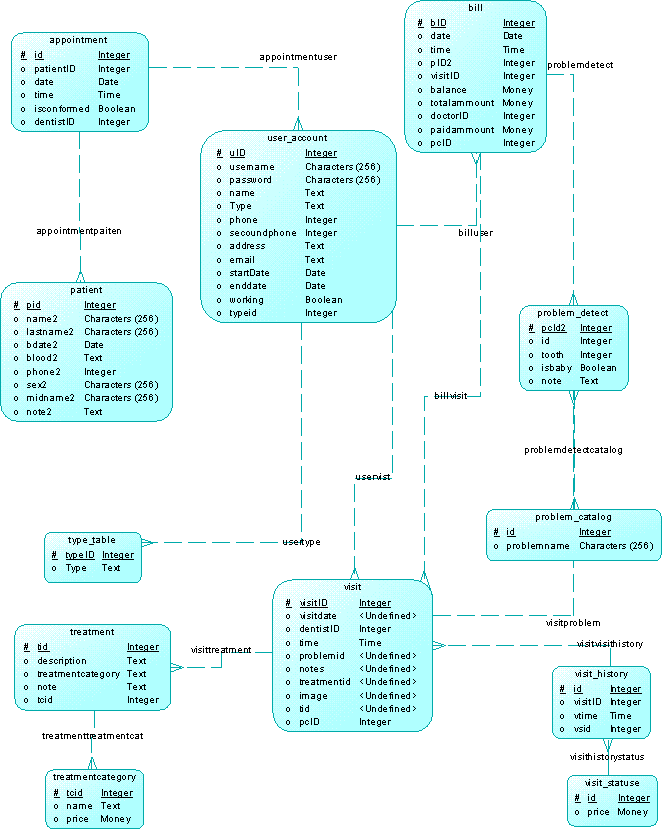
(Logical
and Physical)









































